BB贝博艾弗森官网何仲贵/孙丙军团队在前药纳米组装体领域取得新进展:响应模块在前药开发中的重要性
来源:BB贝博艾弗森官网张睿
日期:2024-06-16
浏览次数:
导言:
纳米制剂的临床转化面临诸多瓶颈问题,如载药效率低、制剂工艺复杂、载体相关辅料开发周期长等。小分子前药自组装技术无需使用载体材料,跨过了将载体材料开发成为药用辅料的限速环节。该技术工艺简便,重现性好,工业化生产可行性高,具有良好的临床转化前景。作为前药纳米组装体的主体,自组装型前药通常由药物模块、响应模块和修饰模块组成。其中,响应模块负责将无生物活性的前体药物转化为具有治疗效果的活性药物,对于实现前药在特定部位的智能转化至关重要。如果响应模块过度敏感,容易导致前药过早转化为活性药物,从而带来系统毒性。相反,如果响应模块的灵敏度不足,虽然会保证前药纳米组装体的稳定性和安全性,但是会降低前药的转化效率和抗肿瘤疗效。因此,合理选择响应模块对于前药纳米组装体的有效性和安全性至关重要。
鉴于此,BB贝博艾弗森官网何仲贵教授和孙丙军教授在美国化学会旗下纳米科学和纳米技术顶级期刊Nano Letters (IF=10.8) 在线发表题为“Minor Changes in Response Modules Leading to a “U-Shaped” Conversion Rate of Docetaxel Prodrug Nanoassemblies”的研究论文,开发了模块化的多西他赛前药纳米组装体,,发现响应模块的细微变化会显著影响前药纳米组装体的抗肿瘤效果和安全性。

在这项研究中,作者针对化疗药物的瓶颈问题,采用前药模块化策略来改造多西他赛。选择多西他赛作为药物模块,以高生物相容性的脂肪族化合物油酸作为修饰模块,并利用三种具有位置差异化的二硫键作为响应模块构建多西他赛前药(图1)。在这三种响应模块中,二硫键分别与相邻酯键间隔1、2和3个碳原子,对应α、β和γ位置。通过简单的一步纳米沉淀法,三种前药可制备成粒径均一且高载药量的前药纳米组装体 (PDONs,s=α/β/γ)。此外,作者还从自组装机制、自组装能力、稳定性、前药转化、细胞毒性、体内分布及体内抗肿瘤效果等多个方面,综合评估了响应模块对PDONs的影响。
结果表明,二硫键和酯键之间碳数最少的前药纳米组装体PDONα可在体内快速激活并转化为多西他赛,其抑瘤效果可与市售制剂Taxotere®相当。但由于响应模块过度敏感,PDONα带来了一定的系统毒性。碳数居中的PDONβ虽然具有最佳的药代动力学行为和肿瘤选择性,但由于其响应模块的敏感性不足,未能发挥有效的抗肿瘤活性。碳数最多的PDONγ表现出了中等的转化效率和抗肿瘤作用,但在体内实验中发现其存在较大的致死风险。这项研究表明了在前药开发中合理筛选响应模块的重要性,为前药纳米组装体的合理设计提供了参考。

图1. 差异化响应模块的多西他赛前药纳米组装体用于癌症治疗的研究。
作者首先合成了具有差异化响应模块的3种多西他赛前药,并通过一步纳米沉淀法制备了PDONs(图2),粒径均在100-110 nm左右,载药量超过45%,优于传统的多西他赛纳米递释系统(如脂质体或聚合物纳米粒)。进一步考察PDONs的胶体稳定性,PDONβ被赋予了最强的稳定性。相反,PDONα的稳定性则相对较低,而PDONγ的稳定性则介于两者之间。这种差异可能间接暗示了PDONs的体内命运。

图2. PDONs的制备与表征结果。
作者继续考察了PDONs的体外转化能力,结果如图3所示。还原环境中,前药的转化效率呈“U”型趋势,即PDONα转化效率最高,PDONβ的转化效率随着响应模块的增长而降低,PDONγ的转化效率随后又上升。这一结果揭示了前药的转化能力与硫原子到酯键的距离密切相关。而在氧化环境下,PDONα的转化效率依旧最快,而PDONβ和PDONγ对氧化环境的敏感度不足,转化效率较慢。

图3. PDONs中响应模块具有差异化的敏感性。
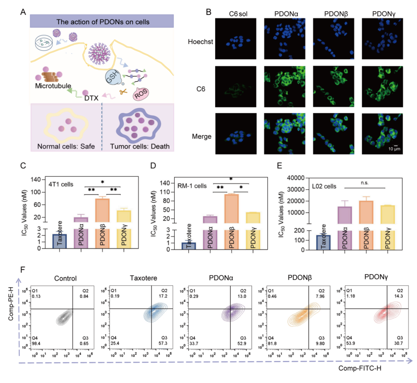
体外细胞实验结果显示(图4),随着响应模块的增长,前药在细胞内的转化效率也呈现“U”型趋势。PDONα具有最强的细胞毒性。这主要是归因于其响应模块的氧化还原高敏感性,能够在肿瘤细胞内快速、特异性地释放药物。PDONβ响应模块的敏感性不足,细胞毒性最弱。PDONγ响应模块具有适度的还原敏感性,因而表现出了中等细胞毒性。与市售制剂Taxotere®相比,PDONs对正常细胞L02的毒性很低,展现出良好的肿瘤选择性。

图4. PDONs的细胞水平作用机制。
使用HPLC-MS测定了PDONs在大鼠体内的药动学。如图5所示,PDONα/β/γ的AUC0~24 h(前药和母药之和)分别为Taxotere®的71倍、223倍和143倍,表明PDONs具有更长的体内滞留时间,为肿瘤靶向蓄积提供了有力的支持。此外,前药在体内的转化效率仍然呈现“U”型曲线,转化效率越快的前药纳米组装体,其 AUC0~24h 值越小。

图5. PDONs的体内药动学和组织分布。
响应模块的微小变化对PDONs的疗效和安全性有显著影响(图6)。PDONα含有过度敏感的响应模块,在抑瘤率方面与市售制剂Taxotere®相当。而PDONβ由于响应模块的敏感性不足,抗肿瘤效果较差,但展示出了更好的安全性和耐受性。PDONγ表现出了中等抗肿瘤作用,但在实验过程中却发现了相当大的致死风险。因此,开发合适的响应模块仍需要多方面的评估,核心在于确保前药在靶部位能够有效转化为活性药物,并在正常器官组织中保持其药理学上的惰性,这两个要素对于其最终的疗效和安全性至关重要。

图6. PDONs的的体内抗肿瘤效果。
公司何仲贵教授和孙丙军教授为论文的通讯作者,公司2021级硕士生李文潇和2023级博士生王丹平为共同第一作者,bb贝博艾弗森官方网站为通讯单位。
原文链接: https://doi.org/10.1021/acs.nanolett.3c04182
通讯作者1

何仲贵,bb贝博艾弗森官方网站教授,博士生导师,兼任国家药典委员会委员、中国药学会药物制剂专业委员会副主任委员、中国药学会纳米药物专业委员会委员,中国药理学会药物代谢专业委员会委员、辽宁省药物制剂工程技术研究中心主任、Asian Journal of Pharmaceutical Sciences杂志主编。于2007年入选“新世纪百千万人才工程”国家级人选,2013年评为教育部长江学者特聘教授,获国务院政府特殊津贴,2014年获得吴阶平-保罗杨森医学药学奖,2017年入选辽宁省杰出科技工作者,2018年获得中国药学发展奖,2019年获全国模范教师。近年来主持国家重大专项、自然科学基金和省级课题20余项,以第一完成人身份获得辽宁省科技进步奖一等奖2项。发表SCI论文300余篇,获授权专利80余项,出版著作13部,培养博士后、博士、硕士近200人。科研成果实现高效转化,获得新药证书8项(其中一类新药3项),临床批件9项(其中一类2项)。
通讯作者2

孙丙军, bb贝博艾弗森官方网站教授,博士生导师。先后入选国家“万人计划”青年拔尖人才、辽宁省“兴辽英才计划”青年拔尖人才、全国博士后创新人才支持计划和沈阳市中青年科技创新人才支持计划。主要研究方向为前体药物、前药自组装技术和抗肿瘤高端制剂。以第一作者或通讯作者身份在Nature Communications、Science Advances、Cell Reports Medicine、Advanced Materials、Nano Today、Nano Letters等领域知名期刊发表论文38篇,其中CNS子刊4篇,ESI高被引论文5篇。申请发明专利33项,申请PCT专利2项,主持专利技术转让2项。主持纵向课题10项,包括国家自然科学基金等国家级项目4项;主持横向课题3项。先后获得辽宁省自然科学学术成果一等奖、二等奖和沈阳市自然科学学术成果一等奖。担任中国抗癌协会纳米肿瘤学专业委员会青年委员,担任中国老年保健协会创新成果转化与应用评价工作委员会委员。担任《Asian Journal of Pharmaceutical Sciences》、《Exploration》、《VIEW》、《Acta Materia Medica》、《bb贝博艾弗森官方网站学报》和《中南药学》的青年编委。连续三年入选美国斯坦福大学公布的全球前2%顶尖科学家榜单(2021-2023)。
第一作者(共同)

BB贝博艾弗森官网2021级硕士研究生李文潇,以第一作者身份在Nano Letters等期刊发表SCI论文1篇,申请发明专利2项。

BB贝博艾弗森官网2023级博士研究生王丹平,以第一作者和共同第一作者身份在Nano Letters等期刊发表SCI论文4篇,申请发明专利4项。

BB贝博艾弗森官网官方微信公众号
辽宁省沈阳市沈河区文化路103号 | 邮编:110016
© 中国·BB贝博艾弗森(股份)有限公司-官方网站 版权所有